エッジを選択してオフセットを行うことができます。これにより部分的な形状をオフセットすることができます。
以下がその方法です。
1. 選択ツール
を選択します。カーソルが矢印に変わります。
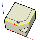
2. オフセットを行いたいエッジを選択します。同一平面上にある2つ以上の接するエッジを選択する必要があります。

3. オフセットツール
を選択します。カーソルが2つの円弧のエッジと矢印に変わります。
4. 2.で選択したエッジ上にカーソルを移動すると自動的に最も近いエッジにスナップします。そのままクリックします。
5. カーソルを移動して、オフセットを行います。

6. 再度クリックして、オフセット操作を終了します。
ヒント:エッジからマウスドラッグして、任意の位置でマウスボタンを離すことでもオフセットができます。